الرئيسية
من نحن
نبذة عن الشركة
الرؤية والرسالة
شعار الشركة
ثقافة الشركة
مسيرة الشركة
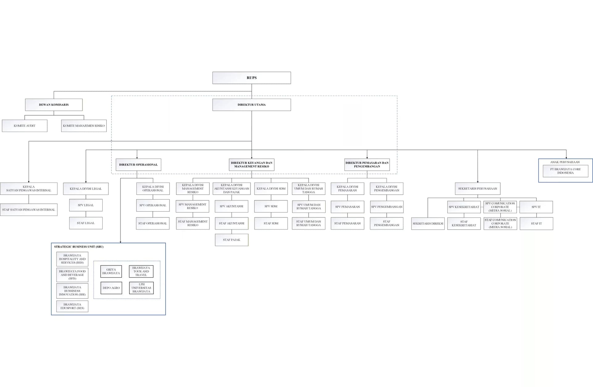
الهيكل التنظيمي
مجلس الإدارة التنفيذي
مجلس المفوضين
أمانة الشركة
وحدة الرقابة الداخلية
الشركات التابعة
سياسات الشركة
الوثائق القانونية
المالية
الحوكمة
الأعمال
Brawijaya Food and Beverage
Brawijaya Hospitality and Services
Brawijaya Business Innovation
Brawijaya EduSport
Brawijaya Cluster Khusus
الاستدامة
المعلومات
الوظائف
المعلومات
العربية
الهيكل التنظيمي
الرئيسية
/
من نحن
/
الهيكل التنظيمي
الهيكل التنظيمي
براويجايا مولتي أوساها