Beranda
Tentang Kami
Profil Perusahaan
Visi & Misi
Motto Perusahaan
Budaya Perusahaan
Jejak Langkah
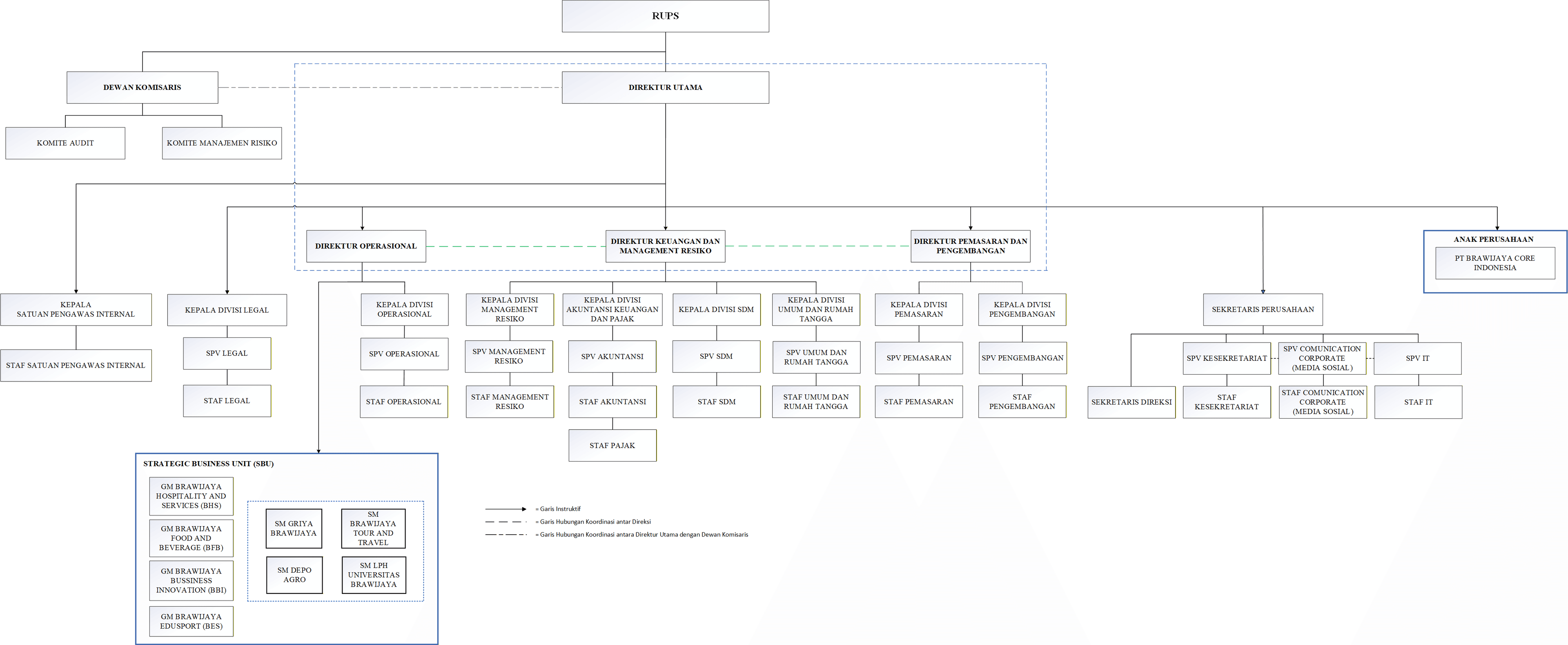
Struktur Organisasi
Jajaran Direksi
Jajaran Dewan Komisaris
Sekretaris Perusahaan
Satuan Pengawas Internal
Anak Perusahaan
Kebijakan Perusahaan
Legalitas Perusahaan
Informasi Keuangan
GCG
SBU
Brawijaya Food and Beverage
Brawijaya Hospitality and Services
Brawijaya Business Innovation
Brawijaya EduSport
Brawijaya Cluster Khusus
TJSL
Pusat Informasi
Karir
PPID
ID
Struktur Organisasi
Beranda
/
Tentang Kami
/
Struktur Organisasi
Struktur Organisasi
Brawijaya Multi Usaha